Studio de création d’illustrations 3D dédiée à l’industrie et aux projets techniques
Images fixes & animations techniques à forte valeur ajoutée, au service de votre communication
Dans l’industrie, une image engage votre crédibilité.
Une animation technique engage votre compréhension produit et celle de vos clients.
Depuis près de 25 ans, au sein de 3D Weave, je conçois des illustrations 3D industrielles, images fixes et animations techniques avec une exigence constante : produire des visuels solides, précis et esthétiquement aboutis, qui soutiennent efficacement votre communication.
Ici, la 3D n’est pas un effet. C’est un outil de clarté, de performance et de design.
3D Weave s’adresse au marché de l’illustration 3D professionnelle. Il s’agit de représenter précisément des projets avant construction ou fabrication, d’illustrer de manière réaliste des concepts, des produits, des aménagements.
Le tout pour mieux convaincre et donc mieux vendre.
Au travers nos outils d’illustration 3D, les projets de nos clients devienent plus « vendeurs », plus réalistes, mieux « perçus », voire « testés » avant fabrication, construction ou production.
Qui suis-je ?
Mon métier ?
Traduire des plans, des fichiers CAD et des environnements techniques complexes en images claires, crédibles et impactantes.
Comment suis-je arrivé là ?
Mon parcours s’est construit en même temps que l’évolution des technologies 3D.
J’ai vu les outils naître, se transformer, gagner en puissance et en précision.
Cette trajectoire me permet aujourd’hui de maîtriser à la fois les enjeux techniques et les enjeux de communication liés à l’image industrielle.
Je travaille depuis plus de deux décennies aux côtés d’industriels, de bureaux d’études, d’équipes marketing et commerciales.
Mon engagement est simple : comprendre précisément vos contraintes techniques pour produire des images fiables, cohérentes et valorisantes.
Illustration ID Com – 3D Weave
Ce qui me différencie ?
L’accompagnement.
Je ne me contente pas de produire des images fixes ou des animations techniques. Je conseille, j’oriente, je challenge parfois. Si un projet est fragile ou mal cadré, nous le retravaillons ensemble pour en faire une communication réellement performante.
Pas sérieux s’abstenir — mais pour ceux qui cherchent un partenaire fiable, je suis là.
Parceque c’est toujours motivant de travailler et de faire aboutir de beaux projets ensemble !
Nos interfaces de production d’illustrations 3D demandent beaucoup de ressouces, notemment aujourd’hui en terme d’affichage et de rendu
– Illustrations Cooper – Poclian Hydraulics – Al Industrie – by 3D Weave
Mon approche : simple, structurée, efficace
Comment garantir la réussite d’un projet d’illustration 3D ?
Par une méthode éprouvée et une gestion rigoureuse.
1. Demande initiale, analyse et faisabilité
Chaque projet débute par un échange clair.
N’hésitez à me poser toutes vos questions dès le départ.
À partir de vos éléments (plans, fichiers CAD, objectifs marketing), j’évalue immédiatement :
- la faisabilité technique
- le niveau d’exigence attendu
- les contraintes de planning
- la cohérence du projet
Cette première étape permet d’éviter toute approximation.
2. Cadrage précis du projet
Nous définissons ensemble :
- le public cible
- et donc le message à transmettre
- le niveau de détail nécessaire
- les supports de diffusion (web, salon, catalogue, vidéo)
- les contraintes industrielles spécifiques
Je formalise ensuite avec vous un scénario de production, un planning et une estimation budgétaire détaillée.
Chaque étape est anticipée.
3. Scénario de production & planning
Je définis :
- les choix de mise en image
- les contraintes de faisabilité
- le timing (notamment pour les animations techniques)
- une estimation budgétaire claire
- un planning de production précis
Simple. Carré. Transparent.
Studio de création et d’illustration 3D
Studio de création et d’illustration 3D
Studio de création et d’illustration 3D
Mes compétences, mes outils
Un studio de création d’illustrations 3D performant repose autant sur la maîtrise technique que sur la culture projet. Le tout regroupe un savoir faire et sur l’expérience, soit le résultat de nombreuses années de la mise en oeuvre et de l’aboutissement de projets.
Logiciels 3D & rendu
- Cinema 4D
- Octane Render
- Rhino 3D
- Plasticity
Post-production & animation
- After Effects
- DaVinci Resolve
- Suite Adobe (Illustrator, Photoshop…)
Compétences clés
- Exploitation et optimisation de fichiers CAD
- Création d’images fixes haute définition
- Animations techniques et teasers produits
- Mise en scène d’innovations technologiques
- Direction artistique orientée industrie
Soit la gestion de projet 3D de bout en bout.
Je suis également formateur 3D et en veille permanente sur les moteurs de rendu et les workflows.
Les technologies évoluent — je les intègre pour vous offrir des visuels toujours plus précis, plus réalistes et plus impactants.
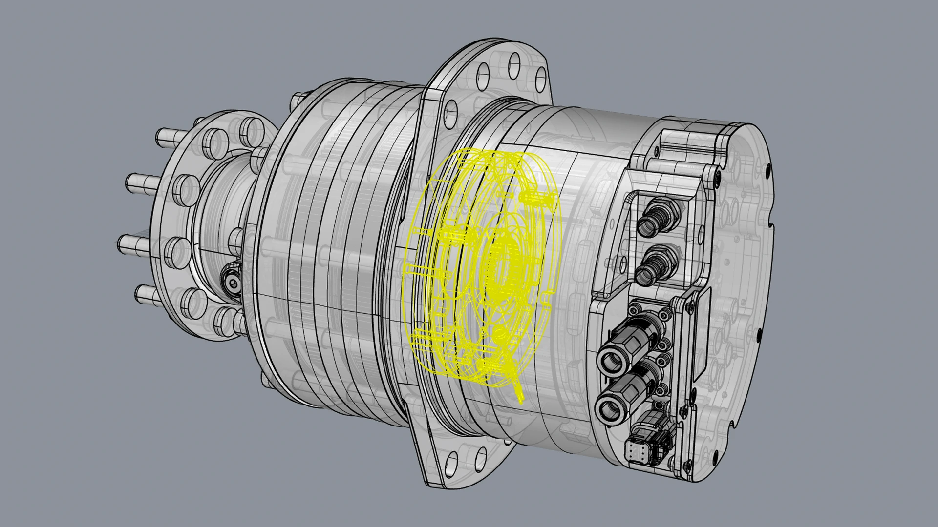
Moteur électrohydrauliques solutions tout-en-un de moteurs roues développé par Poclain Hydraulics
Schema Moteur électrohydrauliques solutions tout-en-un de moteurs roues Illustration Poclain Hydraulics – 3D Weave
Pourquoi me faire confiance ?
Une expérience solide et éprouvée
- Près de 25 ans d’existence
- Des centaines de projets industriels réalisés
- Des collaborations avec des grands comptes techniques
- Une structure agile, rodée au travail à distance depuis longtemps
Une présence forte chez mes clients
Pour certaines entreprises industrielles, jusqu’à 90 % des images présentes sur leur site web proviennent de 3D Weave.
Sur leurs communications vidéo et YouTube, nos animations techniques représentent parfois près de 50 % des contenus visuels.
Ce ne sont pas des interventions ponctuelles.
Ce sont des partenariats durables.
Une fidélité qui parle d’elle-même
Je collabore depuis plus de 15 ans avec Poclain Hydraulics, leader mondial dans son domaine. Cette longévité n’est pas le fruit du hasard : elle repose sur la qualité des images, la compréhension des enjeux techniques et le respect des engagements.
Souvent, un premier projet en appelle un second.
Puis un troisième.
La confiance se construit dans la durée.
Studio de création et d’illustration 3D
Studio de création et d’illustration 3D
Studio de création et d’illustration 3D
À qui s’adresse le studio ?
Je travaille principalement avec :
- Industriels et entreprises technologiques
- Bureaux d’études
- Ingénieurs et techniciens
- Équipes marketing et communication
- Responsables commerciaux
Vous développez un produit complexe ou innovant ?
——–
Vous préparez un lancement stratégique ?
——–
Vous avez besoin d’illustrations 3D pour un catalogue, un site web ou une animation technique pour un salon ?
Une illustration 3D industrielle bien conçue devient un véritable outil d’aide à la vente et de valorisation technologique.
Construisons ensemble des images à la hauteur de vos exigences industrielles : votre communication n’est pas la 5ème roue du carrosse, elle est votre tête de pont et une garantie pour la pérennité de votre entreprise.
Un cadre de travail clair pour une production sans surprise :
Un échange en amont permet souvent de sécuriser
le projet et d’obtenir un résultat à la hauteur de vos attentes.
Contact
- Prenez contact par téléphone
- Utilisez le formulaire pour une première analyse de votre besoin
… et bénéficiez de conseils techniques personnalisés,
sans engagement.
Une structure agile,
proche de vous
Basé à Mâcon, avec un réseau de collaborateurs en France,
3D Weave fonctionne comme un studio agile et portable.
Le travail à distance fait partie de notre ADN depuis bien avant qu’il ne devienne la norme.
Cela signifie :
- Réactivité
- Souplesse
- Proximité avec vos équipes
- Capacité à intervenir sur des projets complexes
Peu importe la localisation, l’important reste la fluidité des échanges et la qualité du résultat.
Et maintenant ?
- Vous avez un projet d’illustration 3D industrielle ?
- Une animation technique à produire ?
- Un produit complexe à valoriser ?
Écrivez-moi. Appelons-nous.
En quelques échanges, nous saurons si nous pouvons construire quelque chose de solide, efficace et durable.
Créer des images, c’est mon métier.
Mettre en valeur votre innovation, c’est notre objectif commun.










